看好装修报价单 让猫腻吓破胆
作者:苏皖工长俱乐部小编
春天是装修的旺季,很多人在这个时候开启了装修之旅。正所谓,万丈高楼其于平地。打好装修基础,装修会更顺利,这首要的难题就是看好装修报价单。检查装修报价单您可得仔细,注意别有陷阱猫腻,否则日后装修有得麻烦咯。
春天是装修的旺季,很多人在这个时候开启了装修之旅。正所谓,万丈高楼其于平地。打好装修基础,装修会更顺利,这首要的难题就是看好装修报价单。检查装修报价单您可得仔细,注意别有陷阱猫腻,否则日后装修有得麻烦咯。
一、装修报价单包含哪些内容?
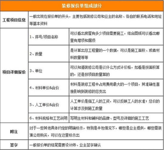
不同公司的装修报价单表格可能有所差别,但是正规的装修报价单应该都会包括一些不可缺少的部分。下面来看看比较合格的装修报价单的组成。

装修报价单一般是由上表中列出的部分组成,别看组成部分比较简单,看似一目了然。实则里面可由装修公司藏“猫腻”而难以被发现的地方多着呢!俗话说,买的没有卖的精,装修也是一样,装修公司总是高业主一筹。业主可做的就是尽量降低花冤枉钱。
二、装修报价单上的费用分类

装修费用一般包括设计费、材料费和施工费等。在装修报价单上,设计费一般不会体现。而往往包括材料费、人工费、管理费,以及一些可选项目如甲醛清理费、保洁费用等。
三、怎样查看装修报价单?
1、合同逐字理解 白纸黑字为据
对于合同及报价单中,文档前及末尾的说明等,需要一条条的解读,如有疑问,随时沟通或更改,不需要语言承诺,需要落字为据。对于商家会违反约定的一些协 议,也许明确内容,合同中体现,以保障用户自身的利益保障。一旦合同签订,所有内容均会以合同内容为准,口头承诺的内容发生问题,均不能作为证据来作为判 定依据。
2、检查是否还有遗漏项目
在于设计师沟通中,记住每一个项目内容,自己记录下来,到时候审核报价单时,查找是否项目遗漏。
3、注意容易遗漏的小项目
容易遗漏的项目,比如瓷砖倒角,门套打底,卧室窗帘盒,水电管的水泥梁上打洞、挂壁电视机的pvc走线管等。
4、墙面处理工艺也要标清楚
墙面处理工艺要求,如果把你家墙面铲到见砖,那你多个几千上万,是你根本看不出来。
5、需要自购的别写进报价单
对于签订时,报价单中的项目,如果可能自购的,就不要写到报价单中。
6、水管电线项目数量要有底
仔细看一下水管电线项目数量的一个基础数字,因为很多时候,水管电线可以写1米,但是可以用到几百上千米,装修如何更省钱?上家装网,免费设计预算报价。虽然可以和你说做多少算多少,但是会让你对总价的判断出现幻觉。
7、主体拆改内容要细化
有拆旧和敲墙砌墙项目的,注意报价单中不要遗漏。
8、订制品制作要明确
对于订制品制作,里面的材料需明确写明,其中是否有业主需要自购的配件或其他一些可能收费的内容,包括项目计价方式需要明确写明。
想要了解更多装修知识,敬请关注苏皖工长俱乐部资讯